Apocalypse Now
Eerste Zelfgemaakte Game
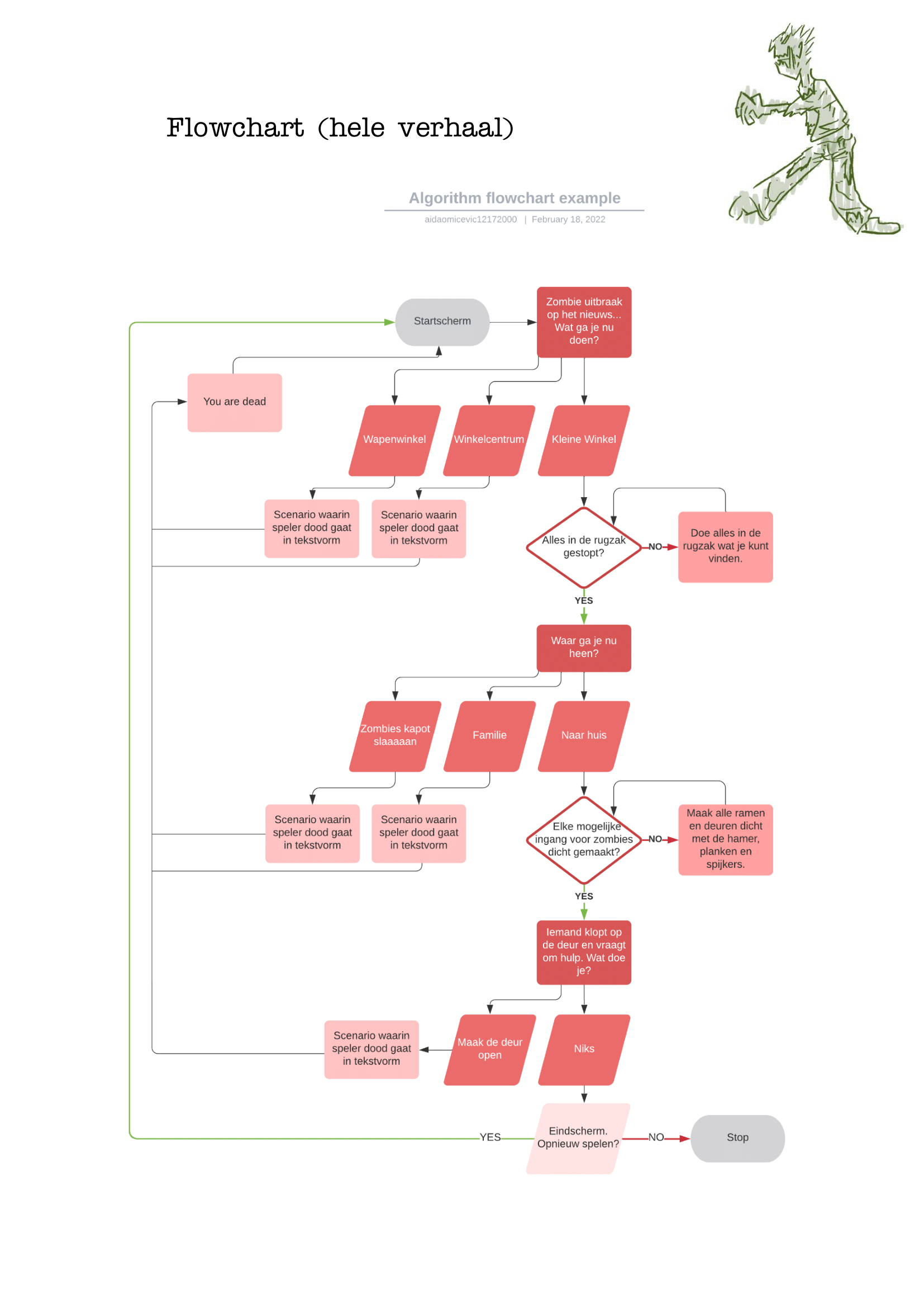
Het schoolvak Basic Scripting introduceerde scripting en de basis logica om de structuur van een applicatie te kunnen maken (flowcharts). Met Processing als script-taal heb ik kennis gemaakt met programmeer-concepten zoals:
Grafische vormen, kleuren, bewegingen / animaties, data typen, operatoren, condities, lussen (loops), functies, flowcharts, reeksen (arrays) & muis- en toetsenbord interacties (variables en events).




Een paar basis programmeerprincipes zoals kleuren en grafische vormen had ik liever zelf gemaakt in bijvoorbeeld Photoshop of Illustrator, maar waren verplicht om in de eindanimatie aanwezig te zijn. De achtergrond, zombies en meubels wijken daarom af van de 8-bit pixel stijl.
Apocalypse Now 2
In het tweede leerjaar heb ik voor het vak Play Programming een tweede versie gemaakt van Apocalypse Now. In de lessen van dit vak heb ik geleerd hoe ik interactieve animaties kan maken die een verhaal op een speelse en/of persuasieve manier de gebruiker uitdaagt tot interactie m.b.v. HTML5, CSS3, en JavaScript (libraries).

Uiteindelijk kreeg ik door tijdsnood niet de mogelijkheid om het spel visueel op het niveau uit te werken dat ik had gewild, maar is de schetsversie hiervan te zien in de onderstaande video.
